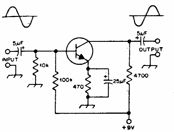
Este circuito foi encontrado numa documentação americana dos anos 80. O transistor é de uso geral e a impedância de entrada é média.

Este circuito foi encontrado numa documentação americana dos anos 80. O transistor é de uso geral e a impedância de entrada é média.
