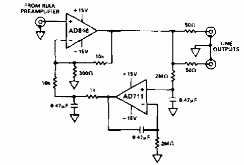
Encontrado em documentação da Analog Devices dos anos 90, este circuito emprega operacionais da época. A alimentação deve ser simétrica.

Encontrado em documentação da Analog Devices dos anos 90, este circuito emprega operacionais da época. A alimentação deve ser simétrica.
