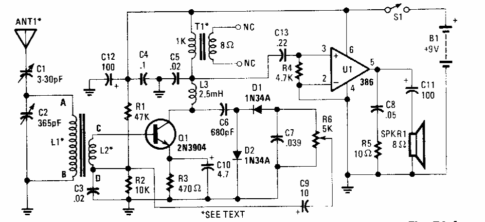
As bobinas L1 e L2 deste receptor dependem da faixa de onda que se deseja receber. Normalmente L2 tem bem menos espiras que L1 para casar a impedância de entrada do transistor. O circuito foi encontrado numa Popular Electronics dos anos 90.
As bobinas L1 e L2 deste receptor dependem da faixa de onda que se deseja receber. Normalmente L2 tem bem menos espiras que L1 para casar a impedância de entrada do transistor. O circuito foi encontrado numa Popular Electronics dos anos 90.