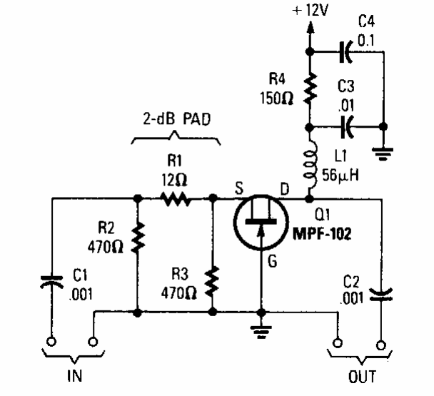
Encontrado numa Popular Electronics dos anos 90, este circuito tem uma impedância de entrada de 50 ohms e 470 ohms de impedância de carga. O ganho é da ordem de 8 dB.

Encontrado numa Popular Electronics dos anos 90, este circuito tem uma impedância de entrada de 50 ohms e 470 ohms de impedância de carga. O ganho é da ordem de 8 dB.
