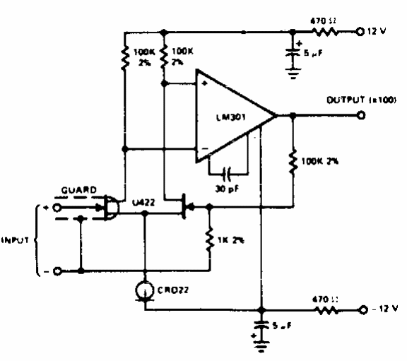
Com uma corrente de entrada de – 2 pA, este circuito foi encontrado em documentação dos anos 70. O amplificador operacional não é um componente comum atualmente.

Com uma corrente de entrada de – 2 pA, este circuito foi encontrado em documentação dos anos 70. O amplificador operacional não é um componente comum atualmente.
