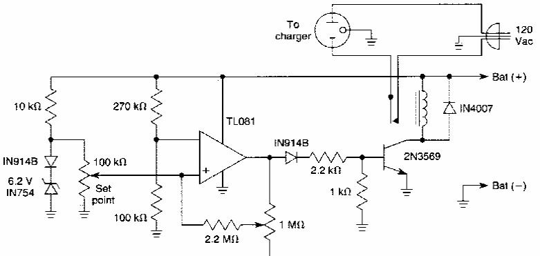
Encontrado numa documentação americana dos anos 80, este circuito faz uso de componentes que encontram equivalentes atualmente. O transistor pode ser uso geral. O circuito desliga a bateria no final da carga.
Encontrado numa documentação americana dos anos 80, este circuito faz uso de componentes que encontram equivalentes atualmente. O transistor pode ser uso geral. O circuito desliga a bateria no final da carga.