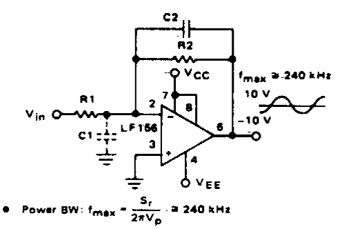
Usando um amplificador operacional da época, este circuito foi encontrado em documentação dos anos 70. No entanto, a configuração pode ser aplicada a amplificadores operacionais modernos.

 


 

 

 

NO YOUTUBE


NOSSO PODCAST