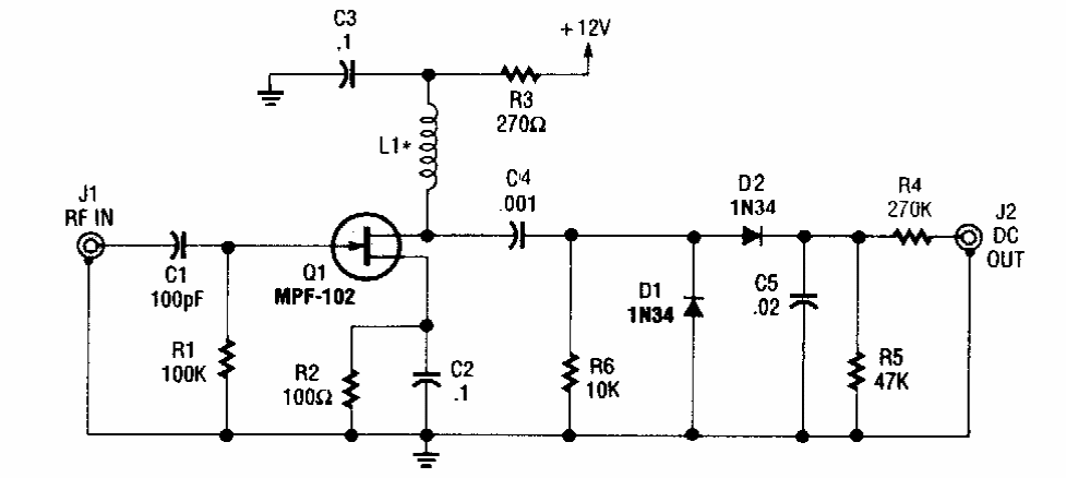
Encontrado numa Popular Electronics dos anos 90, este circuito monitora um sinal de RF fornecendo uma saída DC. O circuito pode funcionar com frequências até 100 MHz. A bobina L1 depende da frequência ficando entre 100 uH a 1 000 uH.
Encontrado numa Popular Electronics dos anos 90, este circuito monitora um sinal de RF fornecendo uma saída DC. O circuito pode funcionar com frequências até 100 MHz. A bobina L1 depende da frequência ficando entre 100 uH a 1 000 uH.