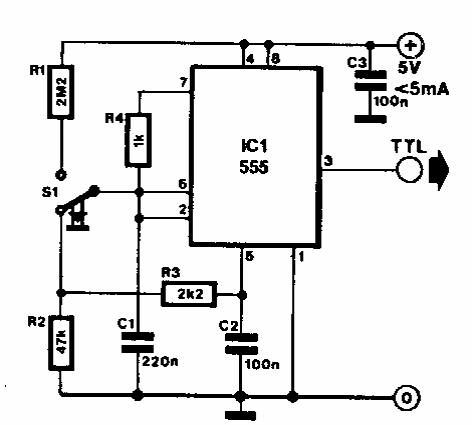
Encontramos este circuito sem repique numa Elektor dos anos 90. O circuito pode ser usado como um shjeld para chaves e sensores mecânicos em aplicações com microcontroladores e em robótica.

Encontramos este circuito sem repique numa Elektor dos anos 90. O circuito pode ser usado como um shjeld para chaves e sensores mecânicos em aplicações com microcontroladores e em robótica.
