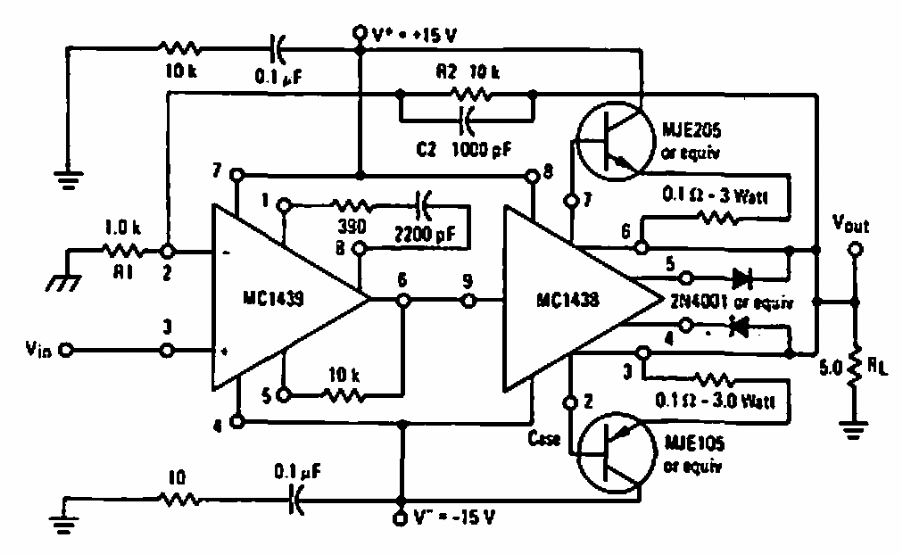
Este circuito para servos foi encontrado numa documentação da Motorola de 1969. Os circuitos integrados e transistores são tipos da época, difíceis de encontrar em nossos dias.
Este circuito para servos foi encontrado numa documentação da Motorola de 1969. Os circuitos integrados e transistores são tipos da época, difíceis de encontrar em nossos dias.