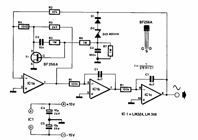
Este circuito foi encontrado numa Elektor dos anos 90. O circuito usa componentes comuns ainda hoje, necessitando de uma fonte de alimentação simétrica.

 


| Clique na imagem para ampliar |

 

 

NO YOUTUBE


NOSSO PODCAST