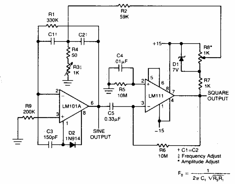
Este circuito opera de 20 Hz a mais de 20 kHz e é facilmente sintonizável. Encontramos numa documentação dos anos 70. O circuito pode ser implementado com amplificadores operacionais modernos.
Este circuito opera de 20 Hz a mais de 20 kHz e é facilmente sintonizável. Encontramos numa documentação dos anos 70. O circuito pode ser implementado com amplificadores operacionais modernos.