Pesquisar
Pesquisar
Principal
Aprendendo Online
Automação
Bancada de Reparação
Circuitos
Dicas
Livros Técnicos
Novidades
Projetos e Artigos
Revistas
mais ...
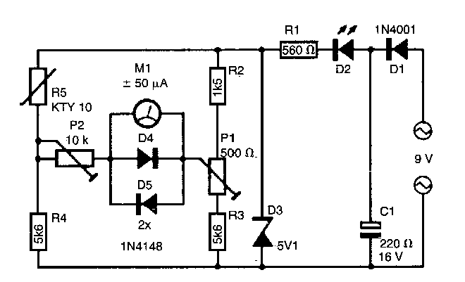
Termômetro para operação com 5 V CIR15740S CB8711E (CIR18704)
Detalhes
Escrito por:
Newton C. Braga
Encontrado numa 303 Circuits dos anos 90, este circuito usa o sensor KTY10, bastante usado na época.
| Clique na imagem para ampliar |
Recentes
Equalizador Gráfico (ART2321)
Seleção de Alarmes (ART2226)
Silicon Labs SixG301 Explorer Kit
Nova tecnologia irá transformar implantes no futuro (NS003)
Chave Eletrônica de Dois Canais com o TDA1029 (ART2217)
Última Edição
Buscador de Datasheets
N° de Componente
NO YOUTUBE
NOSSO PODCAST
Banco de Circuitos
Milivoltímetro DC CIR15333S CB8213E (CIR18303)
Disparador até 50 MHz CIR20827S CB21479E (CIR20924)
Voltímetro com dois transistores CIR22109S CB21665E (CIR21201)
Astável com limitação de tensão CIR22376S CB21826E (CIR21484)
Receptor regenerativo CIR22444S CB21898E (CIR21553)