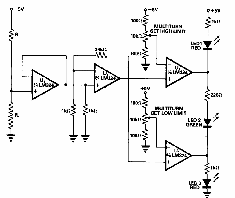
Este circuito foi encontrado numa Electronic Engineering dos anos 90. O amplificador operacional quádruplo pode ser substituído por equivalente. RL determina a faixa de resistências provadas.

 


| Clique na imagem para ampliar |

 

 

 

NO YOUTUBE


NOSSO PODCAST