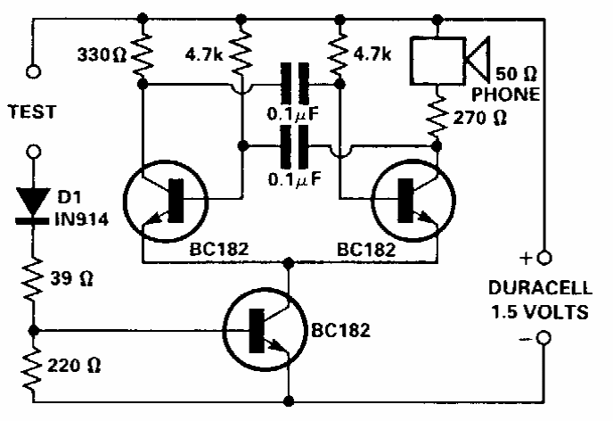
Este teste de continuidade para placas de circuito impresso foi encontrado numa Electronic Engineering dos anos 90. A alimentação é feita com uma pilha. Os transistores são de uso geral.

 


| Clique na imagem para ampliar |

 

 

 

NO YOUTUBE


NOSSO PODCAST