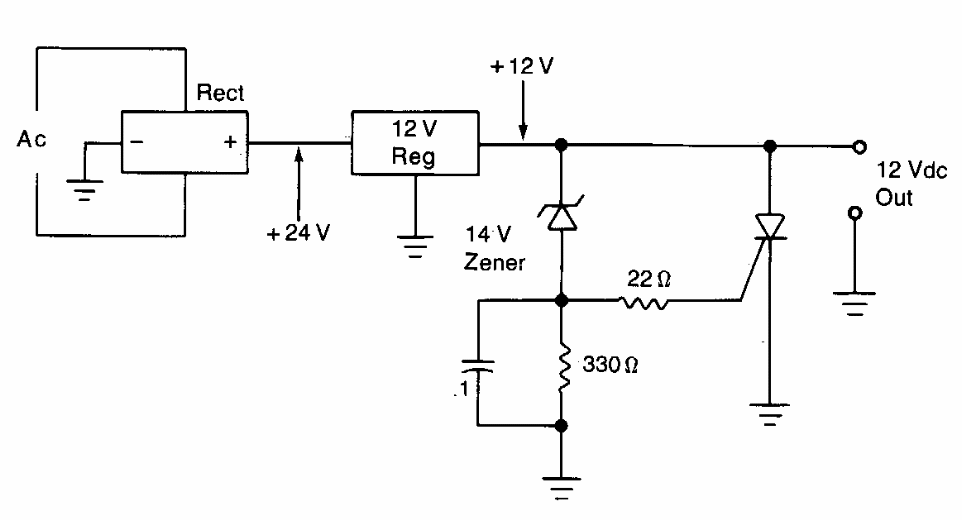
Encontrado em documentação americana dos anos 90, este circuito dispara quando há uma sobretensão em sua saída. O SCR pode ser qualquer um de uso geral.

 


| Clique na imagem para ampliar |

 

 

 

NO YOUTUBE


NOSSO PODCAST