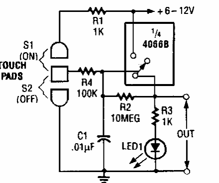
Este circuito foi encontrado numa Radio Electronics dos anos 90. A carga é um LED, mas o circuito pode ser modificado para acionar outros tipos de carga.

Este circuito foi encontrado numa Radio Electronics dos anos 90. A carga é um LED, mas o circuito pode ser modificado para acionar outros tipos de carga.
