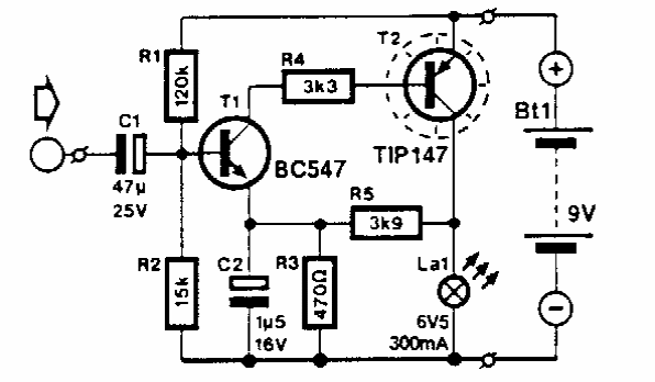
Este receptor para um link de áudio por luz modulada foi encontrado numa Elektor dos anos 90. Os transistores são comuns em nossos dias e em lugar da lâmpada pode-se adaptar o circuito para usar LED.

Este receptor para um link de áudio por luz modulada foi encontrado numa Elektor dos anos 90. Os transistores são comuns em nossos dias e em lugar da lâmpada pode-se adaptar o circuito para usar LED.
