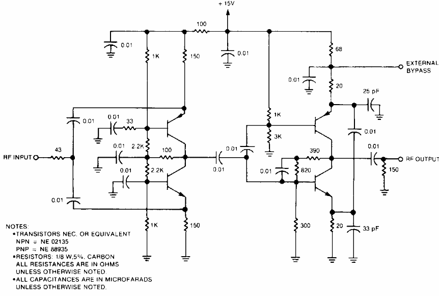
Este circuito opera com frequências de 0,5 a 400 MHz. Encontramos em documentação da NASA dos anos 90. Os transistores são da época.

 


| Clique na imagem para ampliar |

 

 

 

NO YOUTUBE


NOSSO PODCAST