Pesquisar
Pesquisar
Principal
Aprendendo Online
Automação
Bancada de Reparação
Circuitos
Dicas
Livros Técnicos
Novidades
Projetos e Artigos
Revistas
mais ...
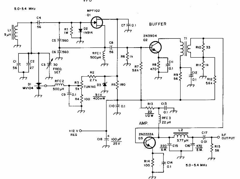
VFO de 5 MHz CIR15668S CB8640E (CIR18632)
Detalhes
Escrito por:
Newton C. Braga
Encontrado numa revista QST dos anos 90, este circuito usa componentes da época.
| Clique na imagem para ampliar |
Recentes
Termômetro para operação com 5 V CIR15740S CB8711E (CIR18704)
Teste de resistências CIR15663S CB8635E (CIR18627)
Operacional de potência CIR15811S CB8782E (CIR18775)
Conversor DC DC CIR15778S CB8749E (CIR18742)
Sensor de toque CIR15752S CB8723E (CIR18716)
Última Edição
Buscador de Datasheets
N° de Componente
NO YOUTUBE
NOSSO PODCAST
Banco de Circuitos
Milivoltímetro DC CIR15333S CB8213E (CIR18303)
Chave de toque CIR15753S CB8724E (CIR18717)
Chave de desconexão de carga CIR15646S CB8517E (CIR18609)
Mixer simples com FET CIR15789S CB8760E (CIR18753)
Astável CA3130 CIR16563S CB8524E (CIR18616)