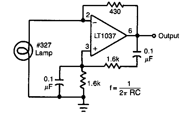
Este oscilador por ponte de Wien ou Viena tem por base a estabilização por uma pequena lâmpada incandescente. A frequência é 1 kHz e o operacional admite equivalente. O circuito é de uma EDN dos anos 90.

Este oscilador por ponte de Wien ou Viena tem por base a estabilização por uma pequena lâmpada incandescente. A frequência é 1 kHz e o operacional admite equivalente. O circuito é de uma EDN dos anos 90.
