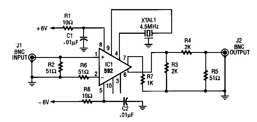
Este circuito foi encontrado numa Radio Electronics dos anos 90. Ele se destina a amplificação do canal de som de televisores analógicos da época. O circuito integrado usado é pouco comum em nossos dias.
Este circuito foi encontrado numa Radio Electronics dos anos 90. Ele se destina a amplificação do canal de som de televisores analógicos da época. O circuito integrado usado é pouco comum em nossos dias.