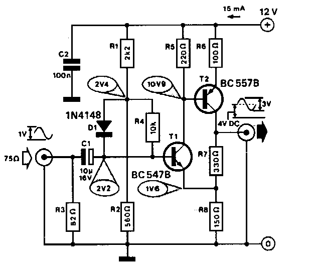
Encontrado numa 303 Circuitos dos anos 90, este circuito se destina ao interfaceamento de câmeras analógicas branco/preto com computadores. Os componentes são comuns.

Encontrado numa 303 Circuitos dos anos 90, este circuito se destina ao interfaceamento de câmeras analógicas branco/preto com computadores. Os componentes são comuns.
