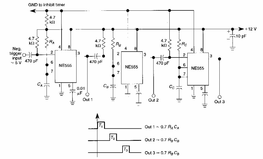
Encontrado em documentação americana dos anos 90, este circuito fornece três temporizações dadas pelos gráficos. O circuito pode acionar diversos tipos de cargas.

 


| Clique na imagem para ampliar |

 

 

 

NO YOUTUBE


NOSSO PODCAST