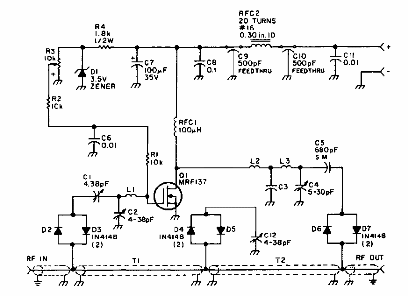
Este circuito é de uma 73 Amateur Radio Today dos anos 90. O circuito usa um MOSFET para fornecer 10 W de saída a partir de uma entrada de 2 W.

 


| Clique na imagem para ampliar |

 

 

 

NO YOUTUBE


NOSSO PODCAST