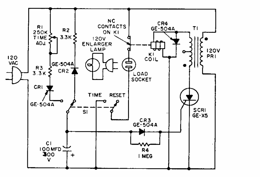
Do tempo em que as fotografias reveladas em papel podiam ser ampliadas, este circuito foi encontrado numa documentação da General Electric dos anos 80.

 


| Clique na imagem para ampliar |

 

 

 

NO YOUTUBE


NOSSO PODCAST