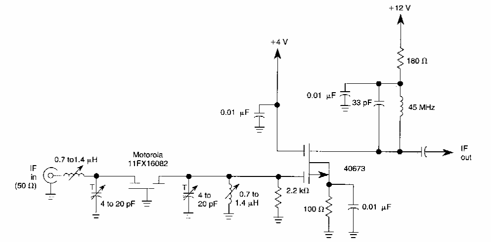
Amplificador de FI de 45 MHz CIR1554S CB8414E (CIR18506)
Detalhes
Escrito por: Newton C. Braga
Encontrado numa documentação dos anos 90, este circuito era usado em receptores de comunicações da época. O MOSFET é um componente da época, pouco comum atualmente.