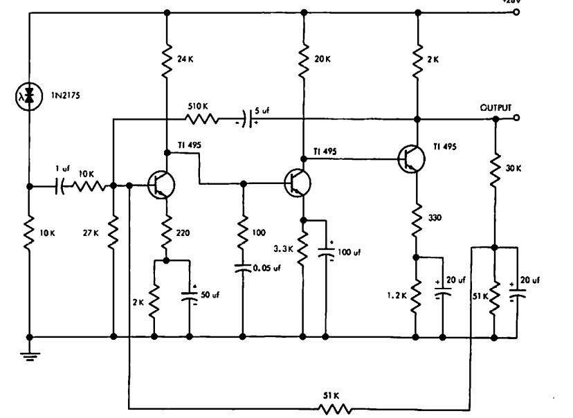
Este circuito é de uma documentação da Texas Instruments de 1968. Os componentes são da época e o fotodiodo sensor é difícil de obter atualmente. O circuito tem resposta de 10 Hz a 20 kHz.
Este circuito é de uma documentação da Texas Instruments de 1968. Os componentes são da época e o fotodiodo sensor é difícil de obter atualmente. O circuito tem resposta de 10 Hz a 20 kHz.