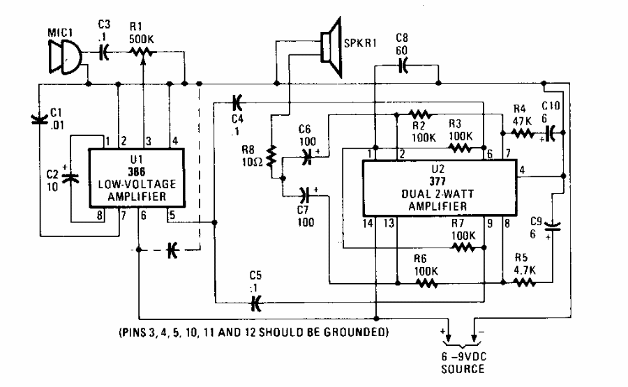
Este circuito que imita o som de chamados dos vaqueiros com seus “berrantes” foi encontrado numa Hands On Electronicsdos anos 80. Os circuitos integrados usados são da época.

 


| Clique na imagem para ampliar |

 

 

 

NO YOUTUBE


NOSSO PODCAST