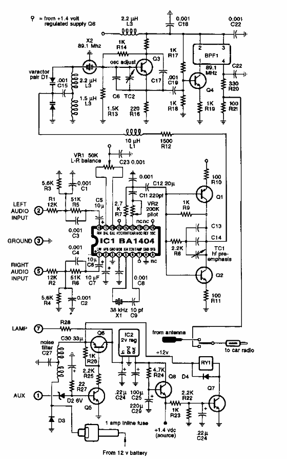
Este circuito foi encontrado numa Radio Electronics dos anos 90. O codificador ou multiplexador de FM é um componente pouco comum atualmente.

Este circuito foi encontrado numa Radio Electronics dos anos 90. O codificador ou multiplexador de FM é um componente pouco comum atualmente.
