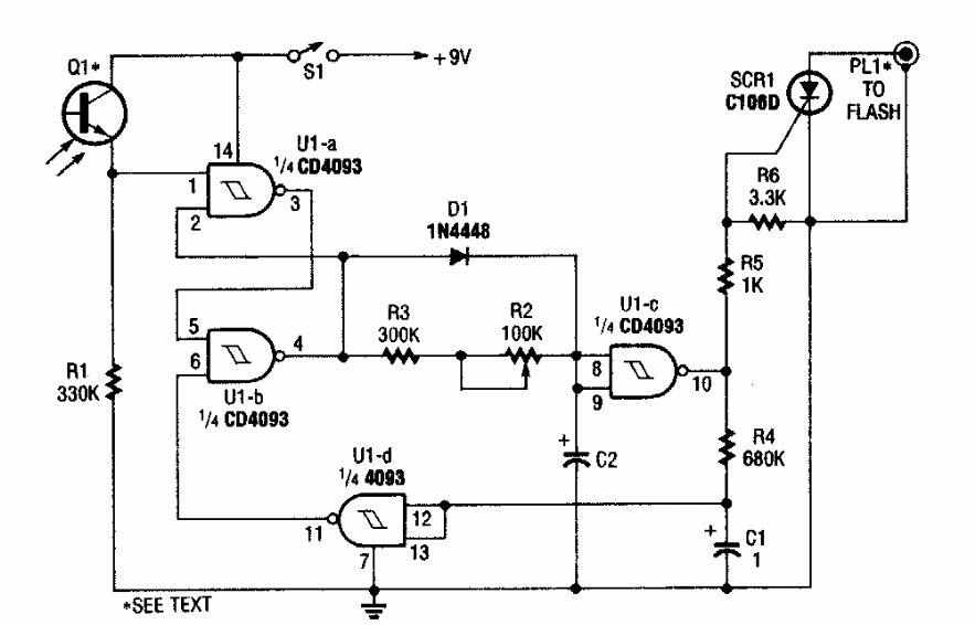
Encontrado numa Popular Electronics dos anos 90, este circuito dispara um flash antigo de xenônio a partir do pulso de luz recebido por um sensor. O disparo, entretanto, é feito com retardo dado por C2.
Encontrado numa Popular Electronics dos anos 90, este circuito dispara um flash antigo de xenônio a partir do pulso de luz recebido por um sensor. O disparo, entretanto, é feito com retardo dado por C2.