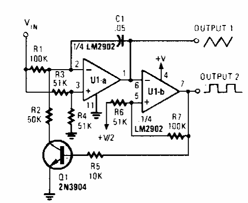
Este circuito foi encontrado numa Popular Electronics dos anos 90. A faixa de frequências gerada depende de C1. O transistor é de uso geral.

Este circuito foi encontrado numa Popular Electronics dos anos 90. A faixa de frequências gerada depende de C1. O transistor é de uso geral.
