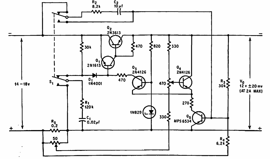
Este circuito de proteção para fontes usando relé foi encontrado numa documentação de 1967. Os componentes são da época, mas podem ser usados equivalentes atuais conforme a corrente da fonte.
Este circuito de proteção para fontes usando relé foi encontrado numa documentação de 1967. Os componentes são da época, mas podem ser usados equivalentes atuais conforme a corrente da fonte.