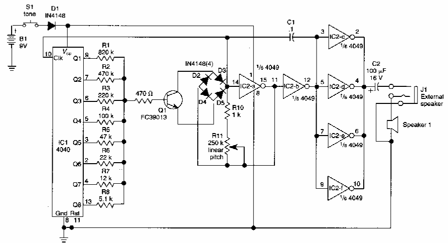
Encontrado num R-E Experimenters Handbook de 1989, este circuito produz diversos efeitos sonoros podendo ser modificado. O sinal deve ser aplicado a um amplificador externo.
Encontrado num R-E Experimenters Handbook de 1989, este circuito produz diversos efeitos sonoros podendo ser modificado. O sinal deve ser aplicado a um amplificador externo.