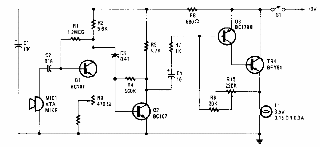
Este circuito foi encontrado numa Popular Electronics dos anos 90. A lâmpada emissora que tem reposta muito pobre às audiofrequências pode ser substituída por um LED de alto brilho com resistor apropriado em série.
Este circuito foi encontrado numa Popular Electronics dos anos 90. A lâmpada emissora que tem reposta muito pobre às audiofrequências pode ser substituída por um LED de alto brilho com resistor apropriado em série.