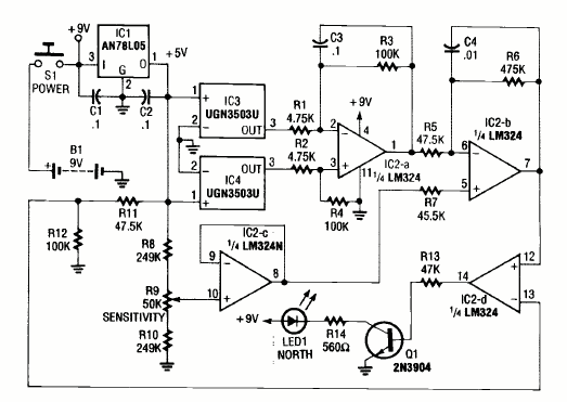
Este circuito foi encontrado na revista Radio Electronics de junho de 1991. O circuito usa dois sensores de efeito Hall da época. Pode ser montado com equivalentes modernos.

Este circuito foi encontrado na revista Radio Electronics de junho de 1991. O circuito usa dois sensores de efeito Hall da época. Pode ser montado com equivalentes modernos.
