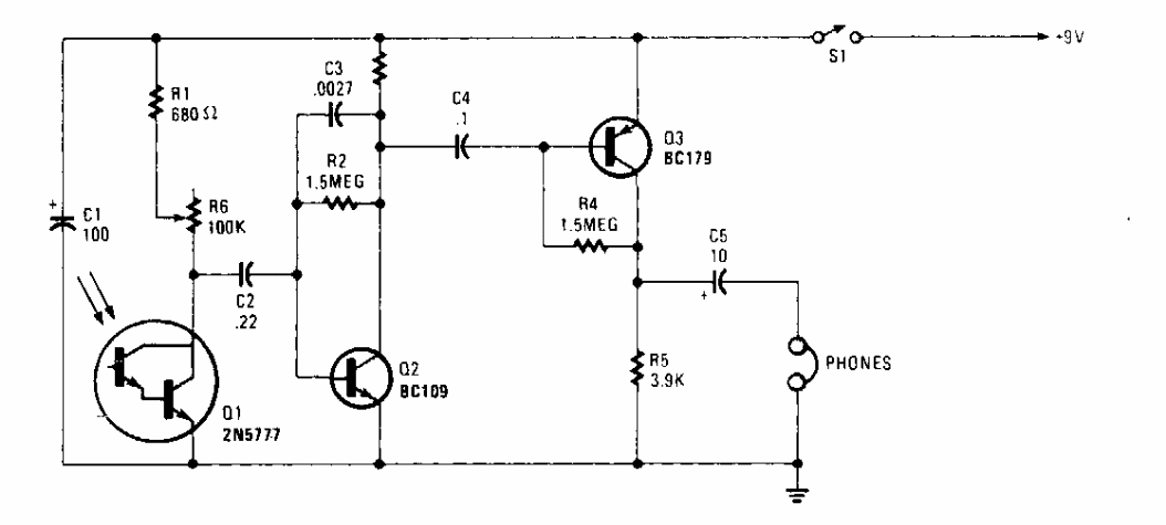
Este circuito é indicado para funcionar como receptor do circuito anterior. O circuito é de uma Popular Electronics dos anos 90. O circuito usa transistores comuns de uso geral e o fototransistor é do tipo Darlington.
Este circuito é indicado para funcionar como receptor do circuito anterior. O circuito é de uma Popular Electronics dos anos 90. O circuito usa transistores comuns de uso geral e o fototransistor é do tipo Darlington.