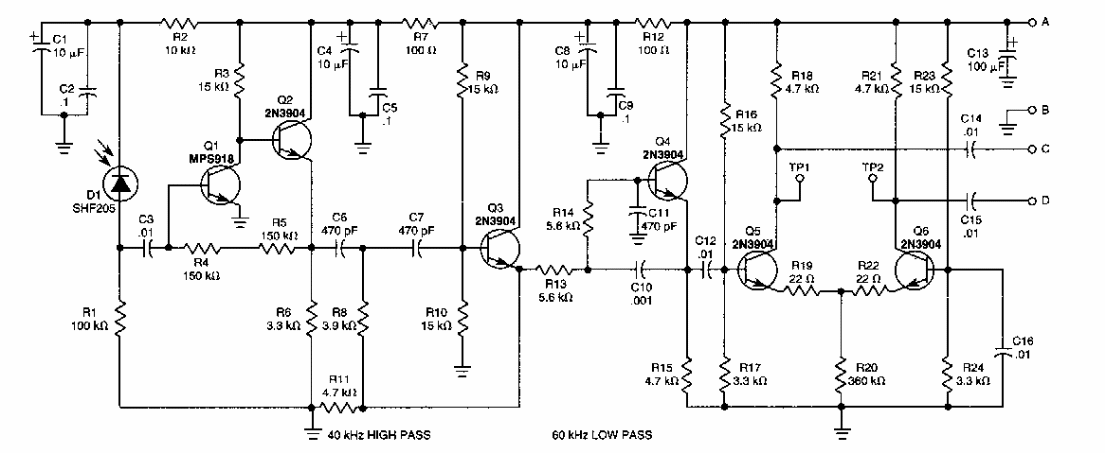
Este circuito para luz modulada em frequência (FM) operando em 50 kHz foi encontrado numa Electronics Now dos anos 90. O circuito possui um filtro ativo. Transistores equivalentes modernos podem ser usados.
Este circuito para luz modulada em frequência (FM) operando em 50 kHz foi encontrado numa Electronics Now dos anos 90. O circuito possui um filtro ativo. Transistores equivalentes modernos podem ser usados.