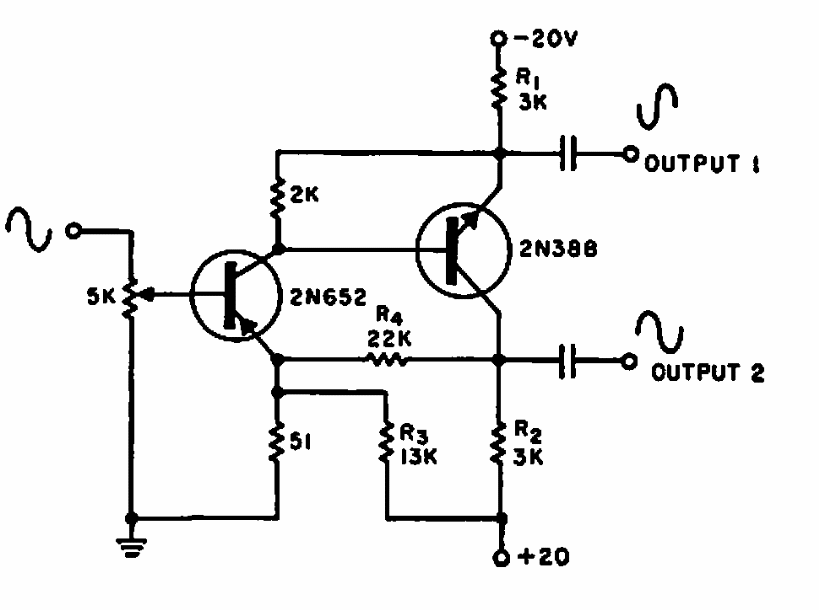
Este circuito foi encontrado numa Electronic Design de 1964. Ele gera sinais de fases opostos a partir de um sinal de entrada. Transistores equivalentes modernos podem ser usados na mesma configuração.
Este circuito foi encontrado numa Electronic Design de 1964. Ele gera sinais de fases opostos a partir de um sinal de entrada. Transistores equivalentes modernos podem ser usados na mesma configuração.