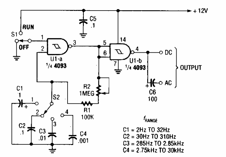
Encontrado numa Popular Electronics dos anos 90, este circuito gera sinais de 2 Hz a 30 kHz em diversas faixas. O circuito, na realidade, pode ser alimentado por tensões de 5 a 12 V, conforme a aplicação.
Encontrado numa Popular Electronics dos anos 90, este circuito gera sinais de 2 Hz a 30 kHz em diversas faixas. O circuito, na realidade, pode ser alimentado por tensões de 5 a 12 V, conforme a aplicação.