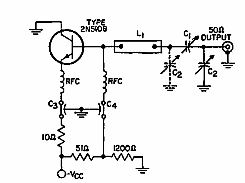
Encontrado num manual da RCA dos anos 70, este circuito usa um transistor da época para oscilador na banda L de UHF. Detalhes do circuito ressonante, que é crítico, não foram dados.
Encontrado num manual da RCA dos anos 70, este circuito usa um transistor da época para oscilador na banda L de UHF. Detalhes do circuito ressonante, que é crítico, não foram dados.