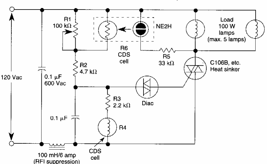
Na verdade, trata-se de um sistema de luz noturna que acende automaticamente as luzes externas ao escurecer e as apaga ao amanhecer. O circuito só se aplica a lâmpadas incandescentes.
Na verdade, trata-se de um sistema de luz noturna que acende automaticamente as luzes externas ao escurecer e as apaga ao amanhecer. O circuito só se aplica a lâmpadas incandescentes.