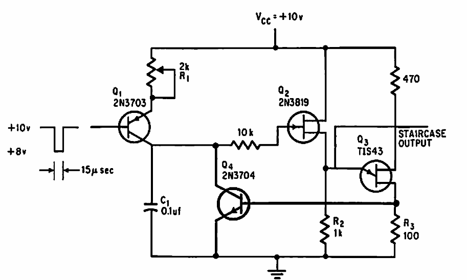
Este circuito foi encontrado numa documentação americana de 1968. O circuito gera sinais em forma de escada ajustados em um potenciômetro. Transistores equivalentes podem ser utilizados.
Este circuito foi encontrado numa documentação americana de 1968. O circuito gera sinais em forma de escada ajustados em um potenciômetro. Transistores equivalentes podem ser utilizados.