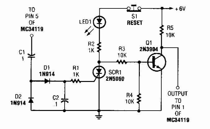
Picos de áudio muito fortes num fone de ouvido podem causar danos ao aparelho auditivo. Este circuito, de uma Popular Electronics dos anos 90, corta-os, sendo indicado originalmente para operar com um amplificador integrado da época.
Picos de áudio muito fortes num fone de ouvido podem causar danos ao aparelho auditivo. Este circuito, de uma Popular Electronics dos anos 90, corta-os, sendo indicado originalmente para operar com um amplificador integrado da época.