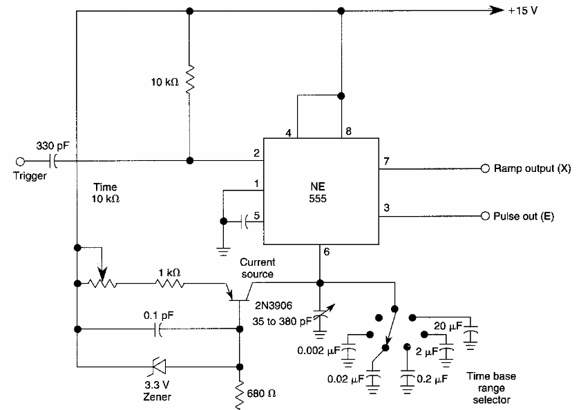
Este circuito de base de tempo para osciloscópio foi obtido numa Electronics Now dos anos 90. O circuito se destina ao controle do tubo de raios catódicos de osciloscópio antigos.

 


| Clique na imagem para ampliar |

 

 

 

NO YOUTUBE


NOSSO PODCAST