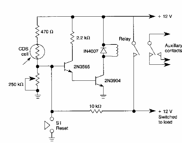
Este circuito foi sugerido por documentação americana dos anos 90. Os transistores são de uso geral. O relé deve ser do tipo de contatos duplos para utilização como trava.

Este circuito foi sugerido por documentação americana dos anos 90. Os transistores são de uso geral. O relé deve ser do tipo de contatos duplos para utilização como trava.
