Alarme de proximidade CIR15314S CB8195E (CIR18284)
Detalhes
Escrito por: Newton C. Braga
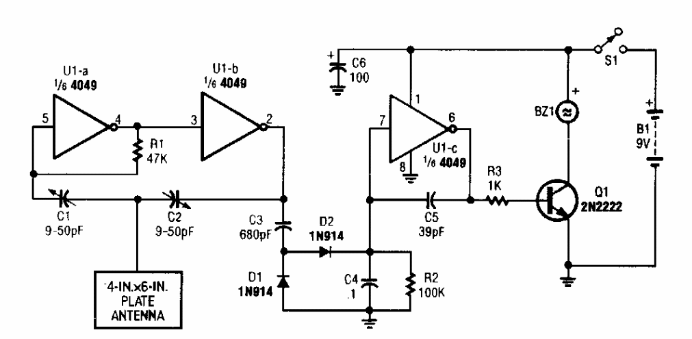
Encontrado numa Popular Electronics dos anos 90, este circuito se baseia em um componente comum CMOS. O circuito dispara um buzzer pela aproximação de objetos de uma antena.