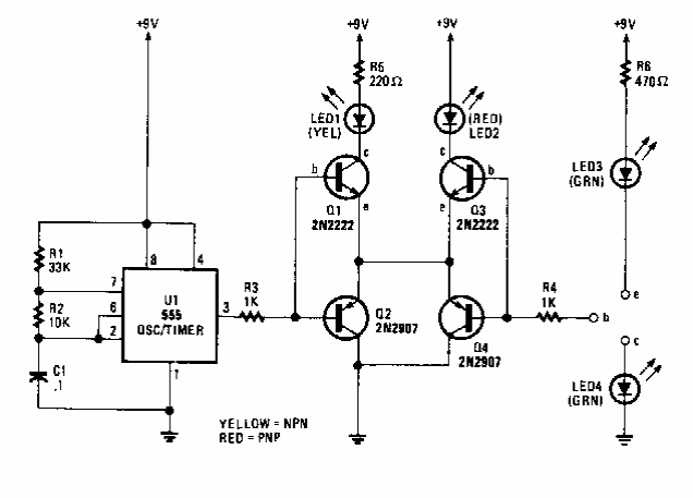
Este circuito foi encontrado numa Popular Electronics dos anos 90. Os transistores são de uso geral. Os LEDs devem piscar alternadamente se o transistor estiver bom.

Este circuito foi encontrado numa Popular Electronics dos anos 90. Os transistores são de uso geral. Os LEDs devem piscar alternadamente se o transistor estiver bom.
