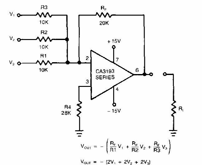
Este circuito da RCA/GE dos anos 90 pode ser aplicado a qualquer amplificador operacional moderno. O número de entradas (parcelas) pode ser alterado conforme a aplicação.

 


| Clique na imagem para ampliar |

 

 

 

NO YOUTUBE


NOSSO PODCAST