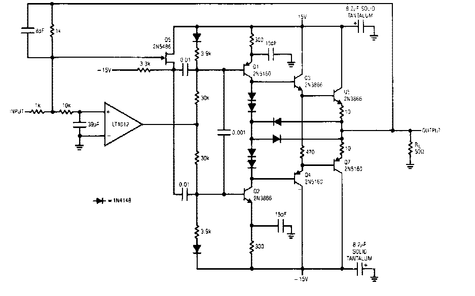
Este circuito foi sugerido pela Linear Technology em documentação dos anos 90. O circuito se aplica a operacionais modernos com transistores modernos.

 


| Clique na imagem para ampliar |

 

 

 

NO YOUTUBE


NOSSO PODCAST